2021年9月3日,歐洲化學品管理局(ECHA)公布對4種潛在的高度關注物質(SVHC)展開公眾評議,評議期將于2021年10月18日結束,在此期間各利益相關方均可向ECHA提交評議意見。通過評議的物質將作為正式物質列入SVHC候選清單。
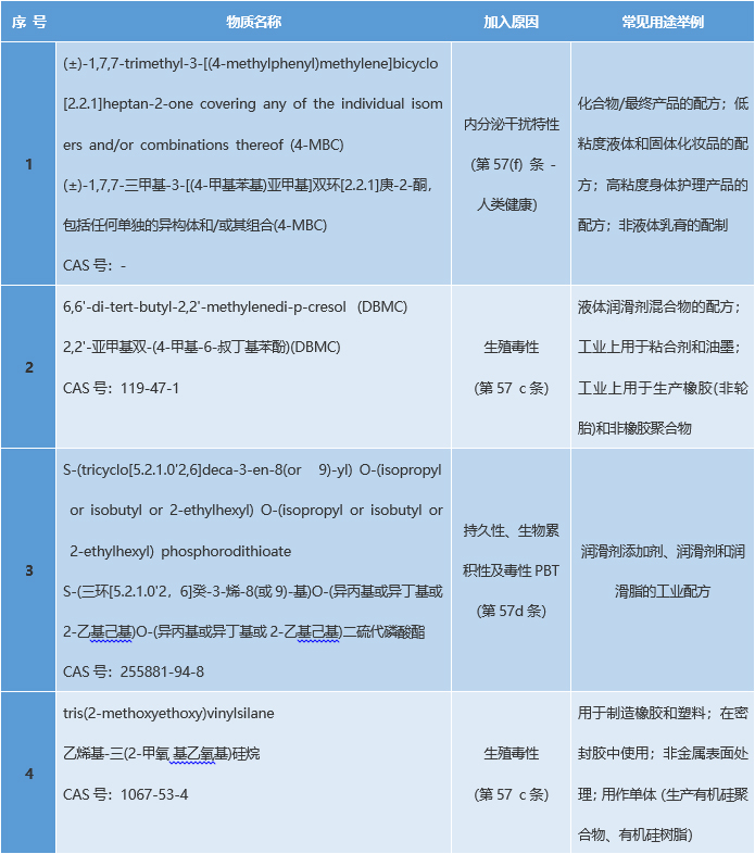
新一批4項SVHC評議物質信息如下:

此外,2021年6月1日,歐盟委員會(EU)向世貿組織(WTO)提交了G/TBT/N/EU/803號通報,因內分泌干擾特性,提議將間苯二酚(CAS:108-46-3)于2021年第四季度作為第26批列入SVHC清單。目前,間苯二酚的公眾咨詢期已截止。因此,后續第26批SVHC正式物質公布后,SVHC候選物質清單將可能達到224種。
間苯二酚物質信息如下:

溫馨提醒
SVHC清單每年更新兩次,隨著SVHC清單的不斷更新,企業面臨的管控要求越來越多。企業需提高自己產品的風險意識,在物質列入SVHC清單后六個月內,符合條件的企業需要完成物品中的SVHC通報。自2021年1月5日起,物品供應商需向ECHA提交物品中所含SVHC的相關信息的SCIP通報。中認聯科建議企業及早對供應鏈展開調查,以從容應對法規變化。